Настоящий технический регламент устанавливает обязательные для применения и исполнения на таможенной территории Евразийского экономического союза (далее - Союз) единые требования безопасности к оборудованию, работающему под избыточным давлением, выпускаемому в обращение и предназначенному для применения на таможенной территории Союза (далее - оборудование).
Если в отношении оборудования приняты иные технические регламенты Союза (Таможенного союза), устанавливающие требования к нему, то такое оборудование должно соответствовать также требованиям этих технических регламентов Союза (Таможенного союза).
Технический регламент Таможенного союза "О безопасности оборудования, работающего под избыточным давлением" (ТР ТС 032/2013)
(с изменениями на 23 апреля 2021 года)
(Технический регламент в редакции, введенной в действие с 21 ноября 2021 года решением Совета ЕЭК от 23 апреля 2021 года № 49.)
I. Область применения
1. Настоящий технический регламент устанавливает требования безопасности к оборудованию при разработке (проектировании), производстве (изготовлении), а также требования к маркировке оборудования в целях защиты жизни и здоровья человека, имущества, предупреждения действий, вводящих в заблуждение потребителей.
2. Настоящий технический регламент распространяется на следующие виды оборудования:
а) сосуды, предназначенные для сжатых, сжиженных, растворенных под давлением газов и паров, используемые для рабочих сред группы 1 и имеющие:
- расчетное давление свыше 0,05 МПа, вместимость более 0,001 м и произведение значения расчетного давления на значение вместимости, составляющее свыше 0,0025 МПа · м;
 - расчетное давление свыше 20 МПа, вместимость свыше 0,0001 м до 0,001 м включительно.
 
Категории сосудов, предназначенных для газов и используемых для рабочих сред группы 1, приведены в таблице 1 приложения № 1 к настоящему техническому регламенту;
б) сосуды, предназначенные для сжатых, сжиженных, растворенных под давлением газов и паров, используемые для рабочих сред группы 2 и имеющие:
- расчетное давление свыше 0,05 МПа, вместимость более 0,001 м и произведение значения расчетного давления на значение вместимости, составляющее свыше 0,005 МПа · м;
 - расчетное давление свыше 100 МПа, вместимость свыше 0,0001 м до 0,001 м включительно.
 
Категории сосудов, предназначенных для газов и используемых для рабочих сред группы 2, приведены в таблице 2 приложения № 1 к настоящему техническому регламенту;
в) сосуды, предназначенные для жидкостей, используемые для рабочих сред группы 1 и имеющие:
- расчетное давление свыше 0,05 МПа, вместимость более 0,001 м и произведение значения расчетного давления на значение вместимости, составляющее свыше 0,02 МПа · м;
 - расчетное давление свыше 50 МПа, вместимость свыше 0,0001 м до 0,001 м включительно.
 
Категории сосудов, предназначенных для жидкостей и используемых для рабочих сред группы 1, приведены в таблице 3 приложения № 1 к настоящему техническому регламенту;
г) сосуды, предназначенные для жидкостей, используемые для рабочих сред группы 2 и имеющие:
- расчетное давление свыше 1 МПа, вместимость более 0,01 м и произведение значения расчетного давления на значение вместимости, составляющее свыше 1 МПа · м;
 - расчетное давление свыше 100 МПа, вместимость свыше 0,0001 м до 0,01 м включительно.
 
Категории сосудов, предназначенных для жидкостей и используемых для рабочих сред группы 2, приведены в таблице 4 приложения № 1 к настоящему техническому регламенту;
д) котлы, имеющие вместимость более 0,002 м, предназначенные для получения горячей воды, температура которой свыше 110°С, или пара, избыточное давление которого свыше 0,05 МПа, а также сосуды с огневым обогревом, имеющие вместимость более 0,002 м.
Категории паровых, водогрейных котлов и сосудов с огневым обогревом приведены в таблице 5 приложения № 1 к настоящему техническому регламенту;
е) трубопроводы и арматура, имеющие расчетное давление свыше 0,05 МПа, номинальный диаметр более 25 мм, предназначенные для сжатых, сжиженных, растворенных под давлением газов и паров и используемые для рабочих сред группы 1.
Категории трубопроводов и арматуры, предназначенных для сжатых, сжиженных, растворенных под давлением газов и паров и используемых для рабочих сред группы 1, приведены в таблице 6 приложения № 1 к настоящему техническому регламенту;
ж) трубопроводы и арматура, имеющие расчетное давление свыше 0,05 МПа, номинальный диаметр более 32 мм и произведение значения расчетного давления и значения номинального диаметра, составляющее свыше 100 МПа·мм, предназначенные для сжатых, сжиженных, растворенных под давлением газов и паров и используемые для рабочих сред группы 2.
Категории трубопроводов и арматуры, предназначенных для сжатых, сжиженных, растворенных под давлением газов и паров и используемых для рабочих сред группы 2, приведены в таблице 7 приложения № 1 к настоящему техническому регламенту;
з) трубопроводы и арматура, имеющие расчетное давление свыше 0,05 МПа, номинальный диаметр более 25 мм и произведение значения расчетного давления и значения номинального диаметра, составляющее свыше 200 МПа·мм, предназначенные для жидкостей и используемые для рабочих сред группы 1.
Категории трубопроводов и арматуры, предназначенных для жидкостей и используемых для рабочих сред группы 1, приведены в таблице 8 приложения № 1 к настоящему техническому регламенту;
и) трубопроводы и арматура, имеющие расчетное давление свыше 1 МПа, номинальный диаметр более 200 мм и произведение значения расчетного давления и значения номинального диаметра свыше 500 МПа·мм, предназначенные для жидкостей и используемые для рабочих сред группы 2.
Категории трубопроводов и арматуры, предназначенных для жидкостей и используемых для рабочих сред группы 2, приведены в таблице 9 приложения № 1 к настоящему техническому регламенту;
к) элементы оборудования (сборочные единицы) и комплектующие к нему, выдерживающие воздействие давления свыше 0,05 МПа;
л) подпункт исключен с 21 ноября 2021 года - решение Совета ЕЭК от 23 апреля 2021 года № 49;
м) показывающие и предохранительные устройства, за исключением устройств, отнесенных к средствам измерений;
н) барокамеры (кроме одноместных медицинских);
о) устройства и приборы безопасности.
3. Настоящий технический регламент не распространяется на следующую продукцию:
а) магистральные трубопроводы, внутрипромысловые и местные распределительные трубопроводы, предназначенные для транспортирования газа, нефти и других продуктов, за исключением оборудования, используемого на станциях регулирования давления или на компрессорных станциях;
б) сети газораспределения и сети газопотребления;
в) оборудование, специально сконструированное для использования в области атомной энергетики, оборудование, работающее с радиоактивной средой;
г) сосуды, работающие под давлением, создающимся при взрыве внутри них в соответствии с технологическим процессом или при горении в режиме самораспространяющегося высокотемпературного синтеза;
д) оборудование, специально сконструированное для использования на морских и речных судах и других плавучих средствах и объектах подводного применения;
е) тормозное оборудование подвижного состава железнодорожного транспорта, автотранспорта и иных средств передвижения;
ж) сосуды, специально сконструированные для использования на самолетах и иных летательных аппаратах;
з) оборудование оборонного назначения;
и) части машин, не представляющие собой самостоятельные сосуды (корпуса насосов или турбин, цилиндры двигателей паровых, гидравлических, внутреннего сгорания, воздушных машин и компрессоров);
к) медицинские одноместные барокамеры;
л) оборудование с аэрозольными распылителями;
м) оболочки высоковольтного электрического оборудования (распределительных устройств, распределительных механизмов, трансформаторов и вращающихся электрических машин);
н) оболочки и кожуха элементов систем передачи электрической энергии (кабельной продукции электропитания и кабелей связи), работающие под избыточным давлением;
о) оборудование, изготовленное (произведенное) из неметаллической гибкой (эластичной) оболочки;
п) глушители шума выхлопа или всасывания газов;
р) емкости или сифоны для газированных напитков;
с) сети для подачи, распределения и отвода воды с температурой 110°С и менее, а также подводящие водоводы в гидросиловых установках и соответствующие детали оснащения;
т) отопительные приборы и трубопроводы в системах водяного отопления зданий и сооружений;
у) оборудование и элементы оборудования для питания двигателей газообразным топливом (компримированным природным газом, сжиженным нефтяным газом (или сжиженным углеводородным газом), сжиженным природным газом, диметиловым эфиром топливным), специально разработанные для использования на колесных транспортных средствах;
ф) опорно-подвесные системы трубопроводов и их элементы.
II. Основные понятия
4. Для целей применения настоящего технического регламента используются понятия, установленные Протоколом о техническом регулировании в рамках Евразийского экономического союза (приложение № 9 к Договору о Евразийском экономическом союзе от 29 мая 2014 года), типовыми схемами оценки соответствия, утвержденными Решением Совета Евразийской экономической комиссии от 18 апреля 2018 г. № 44, а также понятия, которые означают следующее:
"арматура" - техническое устройство, устанавливаемое на трубопроводах, а также трубных элементах котлов и сосудов, предназначенное для управления (перекрытия, предотвращения обратного потока, регулирования, распределения, смешивания, разделения) потоком рабочей среды, в том числе путем изменения проходного сечения;
"баллон" - сосуд, имеющий 1 или 2 горловины для установки вентилей, фланцев или штуцеров, предназначенный для транспортировки, хранения и использования сжатых, сжиженных или растворенных под давлением газов;
"барокамера" - сосуд, в котором создается пониженное и (или) повышенное давление, который оснащен приборами и оборудованием и в котором возможно размещение людей;
"бочка" - сосуд цилиндрической или другой формы, который возможно перекатывать с одного места на другое и ставить на торцы без дополнительных опор и который предназначен для транспортировки и хранения жидких и других веществ;
"ввод в эксплуатацию" - документально оформленное событие, фиксирующее готовность оборудования к применению (использованию);
"вместимость" - объем внутренней полости оборудования, определяемый по заданным на чертежах номинальным размерам;
"группа рабочих сред" - совокупность рабочих сред, подразделенных на:
группу 1, включающую рабочие среды, состоящие из воспламеняющихся, окисляющих (кроме воздуха с содержанием кислорода, соответствующим естественному составу атмосферного воздуха), горючих, взрывчатых, токсичных и высокотоксичных газов, жидкостей и паров в однофазном состоянии, а также их смесей;
группу 2, включающую все прочие рабочие среды, которые не отнесены к группе 1;
"давление внутреннее", "давление наружное" - избыточное давление, действующее на внутренние или наружные поверхности стенки оборудования;
"давление пробное" - избыточное давление, при котором производится испытание оборудования на прочность и плотность;
"давление рабочее" - максимальное избыточное давление, возникающее при нормальном протекании рабочего процесса;
абзац исключен с 21 ноября 2021 года - решение Совета ЕЭК от 23 апреля 2021 года № 49;
"давление расчетное" - давление, на которое производится расчет на прочность оборудования;
"давление номинальное" - расчетное давление при температуре 20°С, используемое при расчете на прочность оборудования (арматуры, деталей и соединений трубопроводов и т.п.);
"диаметр номинальный" - параметр, применяемый для трубопроводных систем и арматуры в качестве характеристики присоединяемых частей. Номинальный диаметр приблизительно равняется внутреннему диаметру присоединяемого трубопровода, выраженному в миллиметрах и соответствующему ближайшему значению из ряда чисел, принятых в установленном порядке, и указывается без обозначения размерности;
"идентификация оборудования" - процедура, посредством которой устанавливается тождественность характеристик оборудования признакам, предусмотренным для данного оборудования (вида или группы оборудования) настоящим техническим регламентом, документами, указанными в пунктах 16 и 45 настоящего технического регламента, и признакам, указанным в информации об оборудовании, и обеспечивается возможность однозначного отнесения оборудования к объектам технического регулирования настоящего технического регламента;
абзац исключен с 21 ноября 2021 года - решение Совета ЕЭК от 23 апреля 2021 года № 49;
"котел-утилизатор" - котел, в котором используется теплота отходящих горячих газов, выделенная при протекании технологических процессов, или при работе двигателей, или при дополнительном горении продуктов процесса и (или) добавочного топлива;
"котел энерготехнологический" - паровой или водогрейный котел (в том числе содорегенерационный), в топке которого осуществляется переработка технологических материалов;
"котел электродный" - паровой или водогрейный котел, в котором используется тепло, выделяемое при протекании электрического тока через воду;
"котел с электрообогревом" - паровой или водогрейный котел, в котором используется тепло, выделяемое электронагревательными элементами;
"котел водогрейный" - устройство, предназначенное для нагрева воды, находящейся под давлением выше атмосферного и используемой в качестве теплоносителя вне этого устройства;
"котел паровой" - устройство, предназначенное для выработки пара с давлением выше атмосферного, используемого вне этого устройства;
абзац исключен с 21 ноября 2021 года - решение Совета ЕЭК от 23 апреля 2021 года № 49;
"предельное состояние оборудования" - состояние оборудования, при котором его дальнейшая эксплуатация недопустима;
"применение по назначению" - использование оборудования в соответствии с его назначением и техническими характеристиками, указанными в технической документации изготовителя;
"производство серийное" - тип производства, характеризующийся изготовлением однородной продукции по типовым конструкторским решениям и (или) применением типовых технологических процессов, связанных с неизменяющимися типами оборудования, в том числе на операциях сборки, для изготовления (производства) постоянно повторяющихся деталей оборудования независимо от типов их дальнейшей сборки;
"ремонт оборудования" - восстановление поврежденных, изношенных или пришедших в негодность по любой причине элементов оборудования с приведением его в работоспособное состояние;
"ресурс назначенный" - суммарная наработка, при достижении которой эксплуатация оборудования должна быть прекращена независимо от его технического состояния;
"сосуд" - герметически закрытая емкость (стационарно установленная или передвижная), предназначенная для ведения химических, тепловых и других технологических процессов, а также для хранения и транспортировки газообразных, жидких и других веществ;
"сосуд с огневым обогревом" - сосуд, в котором рабочая среда, находящаяся под давлением выше атмосферного, получает тепло от пламени и продуктов сгорания через разделяющую их стенку;
"срок службы назначенный" - календарная продолжительность эксплуатации оборудования, при достижении которой эксплуатация должна быть прекращена независимо от его технического состояния;
"срок службы расчетный" - срок службы в календарных годах, установленный при проектировании и исчисляемый со дня ввода в эксплуатацию оборудования;
"температура рабочей среды" - минимальная (максимальная) температура среды при нормальном протекании технологического процесса;
"температура стенки расчетная" - температура, при которой определяются физико-механические характеристики, допускаемое напряжение материала и проводится расчет на прочность элементов оборудования;
"температура стенки допустимая" - максимальная (минимальная) температура стенки, при которой допускается эксплуатация оборудования;
"трубопровод" - оборудование, предназначенное для транспортирования под избыточным давлением различных сред, состоящее из соединенных между собой с применением неразъемных и (или) разъемных соединений трубопроводной арматуры, труб, фланцев и других деталей и элементов трубопровода, а также присоединенных к ним деталей опорно-подвесной системы, обеспечивающей безопасную работу трубопровода. Границы трубопровода определяются проектом;
абзац исключен с 21 ноября 2021 года - решение Совета ЕЭК от 23 апреля 2021 года № 49;
"устройства предохранительные" - устройства, предназначенные для защиты сосудов, котлов, трубопроводов от разрушения при превышении допустимых значений величины давления или температуры;
"цикл жизненный" - временной период с момента выпуска оборудования изготовителем до его утилизации;
"цистерна" - передвижной сосуд, постоянно установленный на раме железнодорожной платформы, на шасси автомобиля (прицепа), в том числе автоцистерны, или на других средствах передвижения, предназначенный для транспортировки и хранения газообразных, жидких и других веществ;
"эксплуатация оборудования" - стадия жизненного цикла с момента ввода в эксплуатацию оборудования до его утилизации;
"элемент оборудования" - сборочная единица оборудования, предназначенная для выполнения одной из его основных функций.
III. Правила обращения на рынке Союза
5. Оборудование выпускается в обращение на рынке Союза при его соответствии требованиям настоящего технического регламента и других технических регламентов Союза (Таможенного союза), действие которых распространяется на данное оборудование, и при условии, что оно прошло оценку соответствия согласно разделу VI настоящего технического регламента и другим техническим регламентам Союза (Таможенного союза), действие которых на него распространяется.
6. Оборудование, соответствие которого требованиям настоящего технического регламента не подтверждено, не подлежит маркировке единым знаком обращения продукции на рынке Союза и не допускается к выпуску в обращение.
IV. Обеспечение безопасности оборудования при разработке (проектировании), изготовлении (производстве)
7. Оборудование должно разрабатываться (проектироваться) и изготавливаться (производиться) таким образом, чтобы при применении по назначению, эксплуатации и техническом обслуживании обеспечивалось его соответствие требованиям безопасности.
8. С целью определения рисков для оборудования должны учитываться факторы, представляющие собой следующие основные виды опасности:
а) наличие незащищенных подвижных элементов;
б) вибрация;
в) наличие взрывопожароопасных элементов;
г) недопустимые отклонения параметров конструкции, сборочных единиц и устройств безопасности, влияющие на безопасность;
д) пожар, чрезвычайные ситуации природного и техногенного характера;
е) перегрев;
ж) превышение давления (давление превышает рабочее или расчетное, указанное в эксплуатационной документации);
з) повреждения, связанные с отложением примесей рабочей среды на внутренних поверхностях элементов оборудования;
и) коррозия и иные виды износа материала элементов оборудования;
к) неисправность предохранительных устройств и систем безопасности;
- тип присоединения к трубопроводу;
 - гидравлические характеристики (коэффициент сопротивления, или условная пропускная способность, или коэффициент расхода);
 - стойкость к внешним воздействиям (в случае если необходимо указать данную информацию);
 - масса, кг;
 - показатели надежности;
 - показатели безопасности;
 - вид привода и основные его технические характеристики;
 
в) сведения о материалах основных деталей;
г) иные сведения, обеспечивающие безопасность эксплуатации арматуры.
24. Изготовитель вправе дополнить сведения, указанные в пунктах 19-23 настоящего технического регламента, информацией, отражающей конструктивные особенности конкретного оборудования.
25. Пункт утратил силу с 21 ноября 2021 года - решение Совета ЕЭК от 23 апреля 2021 года № 49..
26. Изготовитель оборудования должен обеспечивать оборудование руководством (инструкцией) по эксплуатации.
Руководство (инструкция) по эксплуатации готовится на этапе разработки (проектирования) оборудования.
27. Руководство (инструкция) по эксплуатации включает в себя:
а) сведения о конструкции, принципе действия, характеристиках (свойствах) оборудования;
б) указания по монтажу или сборке, наладке или регулировке, техническому обслуживанию и ремонту оборудования;
в) указания по использованию оборудования и меры по обеспечению безопасности, которые необходимо соблюдать при эксплуатации оборудования (включая ввод в эксплуатацию, применение по назначению, техническое обслуживание, все виды ремонта, периодическое диагностирование, испытания, транспортирование, упаковку, консервацию и условия хранения);
г) назначенные показатели (назначенный срок хранения, назначенный срок службы и (или) назначенный ресурс) в зависимости от конструктивных особенностей.
По истечении назначенных показателей (назначенного срока хранения, назначенного срока службы и (или) назначенного ресурса), указанных в руководстве (инструкции) по эксплуатации, прекращается эксплуатация оборудования и принимается решение о направлении его в ремонт, или об утилизации, или о проверке и об установлении новых назначенных показателей (назначенного ресурса, срока хранения, срока службы);
д) перечень критических отказов, возможные ошибочные действия персонала, которые приводят к инциденту или аварии;
е) действия персонала в случае инцидента, критического отказа или аварии;
ж) критерии предельных состояний;
з) указания по выводу из эксплуатации и утилизации;
и) сведения о квалификации обслуживающего персонала;
к) наименование, местонахождение и контактную информацию изготовителя (уполномоченного изготовителем лица), импортера.
28. Руководство (инструкция) по эксплуатации составляется на русском языке и при наличии соответствующего требования в законодательстве государств-членов на государственных языках государств-членов.
Руководство (инструкция) по эксплуатации оформляется на бумажном носителе, при этом может прилагаться комплект эксплуатационных документов на электронном носителе. К комплекту оборудования небытового назначения по выбору изготовителя может прилагаться руководство (инструкция) по эксплуатации только на электронном носителе.
29. На оборудование наносится маркировка в виде четких и нестираемых надписей, содержащих следующую информацию:
а) наименование и (или) обозначение типа, марки, модели оборудования;
б) параметры и характеристики, влияющие на безопасность;
в) наименование материала, из которого изготовлено (произведено) оборудование (элементы);
г) наименование изготовителя и его товарный знак (при наличии);
д) заводской номер;
е) дата изготовления (производства).
30. Место нанесения маркировки определяется проектной организацией и указывается в руководстве (инструкции) по эксплуатации.
В случае если сведения, указанные в пункте 29 настоящего технического регламента, невозможно нанести непосредственно на оборудование, они могут быть указаны только в прилагаемом к этому оборудованию руководстве (инструкции) по эксплуатации.
31. На оборудование, предназначенное для транспортировки газов (баллоны и автоцистерны), наносятся отличительная окраска и идентификационная информация в соответствии с требованиями, предусмотренными приложением № 3 к настоящему техническому регламенту. При покрытии (обшивке) указанного оборудования коррозионно-стойкими и теплоизоляционными материалами окраска по всей длине может не производиться.
32. Элементы и комплектующие оборудования маркируются в соответствии с договором на поставку (контрактом). Маркировка должна обеспечивать их идентификацию.
33. Техническая документация на оборудование хранится у изготовителя (уполномоченного изготовителем лица) в течение расчетного срока службы со дня прекращения производства этого оборудования.
34. Правила эксплуатации оборудования устанавливаются законодательством государств-членов.
V. Обеспечение соответствия требованиям безопасности
35. Соответствие оборудования требованиям настоящего технического регламента обеспечивается путем непосредственного выполнения этих требований либо путем выполнения требований стандартов, включенных в перечень стандартов, в результате применения которых на добровольной основе обеспечивается соблюдение требований настоящего технического регламента.
36. Методы исследований (испытаний) и измерений оборудования устанавливаются стандартами, включенными в перечень стандартов, содержащих правила и методы исследований (испытаний) и измерений, в том числе правила отбора образцов, необходимые для применения и исполнения требований настоящего технического регламента и осуществления оценки (подтверждения) соответствия оборудования.
VI. Оценка (подтверждение) соответствия оборудования
37. Оборудование, выпускаемое в обращение на таможенной территории Союза, подлежит оценке (подтверждению) соответствия требованиям настоящего технического регламента.
(Пункт в редакции, введенной в действие с 21 ноября 2021 года решением Совета ЕЭК от 23 апреля 2021 года № 49.)
38. Оценка (подтверждение) соответствия оборудования требованиям настоящего технического регламента проводится в форме государственного контроля (надзора) и в форме подтверждения соответствия.
39. Государственный контроль (надзор) за соблюдением требований настоящего технического регламента проводится в соответствии с законодательством государств-членов.
40. Подтверждение соответствия оборудования требованиям настоящего технического регламента (далее - подтверждение соответствия) осуществляется путем:
а) сертификации аккредитованным органом по сертификации (оценке (подтверждению) соответствия), включенным в единый реестр органов по оценке соответствия Союза (далее - орган по сертификации);
б) декларирования соответствия на основании собственных доказательств и (или) доказательств, полученных с участием органа по сертификации или аккредитованной испытательной лаборатории (центра), включенной в единый реестр органов по оценке соответствия Союза (далее - аккредитованная испытательная лаборатория).
41. Подтверждение соответствия осуществляется согласно схемам сертификации и декларирования, установленным настоящим техническим регламентом.
42. Декларирование соответствия оборудования требованиям настоящего технического регламента проводится заявителем в отношении оборудования и элементов оборудования 1-й и 2-й категорий, а также оборудования любой категории, изготовление или окончательное изготовление которого с применением неразъемных соединений осуществляется по месту эксплуатации.
43. Сертификация проводится в отношении оборудования и элементов оборудования 3-й и 4-й категорий.
44. Единственным документом, подтверждающим соответствие оборудования требованиям настоящего технического регламента, является либо декларация о соответствии, либо сертификат соответствия.
45. При проведении подтверждения соответствия заявитель формирует комплект документов на оборудование, который включает в себя:
а) обоснование безопасности;
б) паспорт оборудования;
в) руководство (инструкцию) по эксплуатации;
г) проектную документацию;
д) результаты прочностных расчетов и расчетов пропускной способности предохранительных устройств (при их наличии в соответствии с проектом);
е) технологические регламенты и сведения о технологическом процессе (данные о применяемых материалах, полуфабрикатах, комплектующих, сварочных материалах, о способах и параметрах режимов сварки и термической обработке, методах и результатах неразрушающего контроля);
ж) сведения о проведенных испытаниях (измерениях);
з) протоколы испытаний оборудования, проведенных изготовителем, уполномоченным изготовителем лицом и (или) аккредитованной испытательной лабораторией;
и) документ о подтверждении характеристик материалов и комплектующих изделий (при наличии);
к) сертификаты соответствия, декларации о соответствии или протоколы испытаний в отношении материалов, комплектующих изделий (при наличии);
л) перечень стандартов, указанных в разделе V настоящего технического регламента, которые были применены при изготовлении (производстве) оборудования (в случае их применения изготовителем);
м) документы, подтверждающие квалификацию специалистов и персонала изготовителя;
н) иные документы, прямо или косвенно подтверждающие соответствие оборудования требованиям настоящего технического регламента (при наличии).
46. Декларирование соответствия оборудования требованиям настоящего технического регламента осуществляется по следующим схемам:
а) схема 1д применяется в отношении серийно выпускаемого оборудования 1-й и 2-й категорий, при этом заявитель формирует комплект документов, указанных в пункте 45 настоящего технического регламента, осуществляет производственный контроль и принимает меры для того, чтобы процесс производства обеспечивал соответствие оборудования требованиям настоящего технического регламента, проводит испытания образцов в испытательной лаборатории или аккредитованной испытательной лаборатории, принимает и регистрирует декларацию о соответствии;
б) схема 2д применяется в отношении партии оборудования (единичного изделия) 1-й и 2-й категорий, при этом заявитель формирует комплект документов, указанных в пункте 45 настоящего технического регламента, проводит испытания образцов в испытательной лаборатории или аккредитованной испытательной лаборатории, принимает и регистрирует декларацию о соответствии;
в) схема 3д применяется в отношении серийно выпускаемых элементов оборудования 1-й и 2-й категорий и комплектующих изделий оборудования 1-й и 2-й категорий, при этом заявитель формирует комплект документов, указанных в пункте 45 настоящего технического регламента, осуществляет производственный контроль и принимает меры для того, чтобы процесс производства обеспечивал соответствие элементов оборудования и комплектующих изделий требованиям настоящего технического регламента, проводит испытания образцов в аккредитованной испытательной лаборатории, принимает и регистрирует декларацию о соответствии;
г) схема 4д применяется в отношении партии элементов оборудования 1-й и 2-й категорий и комплектующих изделий оборудования 1-й и 2-й категорий, при этом заявитель формирует комплект документов, указанных в пункте 45 настоящего технического регламента, проводит испытания образцов в аккредитованной испытательной лаборатории, принимает и регистрирует декларацию о соответствии;
д) схема 5д применяется в отношении оборудования 1-й, 2-й, 3-й и 4-й категорий, изготовление или окончательное изготовление которого с использованием неразъемных соединений осуществляется по месту эксплуатации в следующих случаях:
и) изменения механических свойств материалов в процессе эксплуатации.
2. Оборудование должно исключать возможность причинения вреда в случаях:
а) закрывания и открывания люков либо устройств контроля состояния оборудования;
б) выполнения технологических операций, связанных с постановкой оборудования под давление, вводом оборудования в рабочий режим, а также со сбросом давления;
в) выполнения технологических операций, связанных с риском падения персонала с рабочей площадки для обслуживания оборудования;
г) подпункт исключен с 21 ноября 2021 года - решение Совета ЕЭК от 23 апреля 2021 года № 49;
д) возникновения недопустимой температуры внешних поверхностей;
е) разложения нестабильных рабочих сред.
3. Оборудование проектируется с учетом обеспечения возможности проведения проверок, необходимых для подтверждения его соответствия требованиям безопасности.
4. Проектом оборудования определяются его границы (пределы).
5. Проект в зависимости от назначения оборудования должен предусматривать его оснащение:
а) предохранительными устройствами;
б) средствами измерения уровня жидкой рабочей среды;
в) средствами измерения давления;
г) средствами измерения температуры рабочей среды;
д) запорной и регулирующей арматурой;
е) питательными устройствами;
ж) устройствами для контроля тепловых перемещений.
6. Конструкция оборудования должна обеспечивать безопасный доступ персонала к приборам безопасности и приборам контроля параметров рабочей среды оборудования.
7. Проект оборудования должен предусматривать применение:
а) средств контроля и измерений, погрешность которых в рабочих условиях не превышает предельно допустимое отклонение контрольного параметра;
б) средств измерений в соответствии с условиями эксплуатации оборудования.
8. Проектом должно быть предусмотрено оснащение оборудования устройствами дренирования среды и удаления воздуха, позволяющими:
а) избежать гидравлического удара, вакуумного разрушения, коррозии или возникновения неконтролируемых химических реакций (при этом должны учитываться процессы эксплуатации и испытаний);
б) обеспечить безопасные очистку, контроль и техническое обслуживание.
9. Проект оборудования должен предусматривать обеспечение безопасности процессов заполнения или слива оборудования в случае:
а) переполнения или превышения давления, а также при необходимости работы оборудования под давлением, возникающим периодически при заполнении оборудования;
б) неконтролируемого слива рабочей среды при сливе оборудования;
в) опасности, связанной с присоединением к источнику давления и отсоединением от него при заполнении или сливе оборудования.
10. В целях предупреждения коррозии, эрозионно-коррозионного износа или другого химического воздействия рабочей среды в процессе эксплуатации и защиты от них оборудования обеспечивается:
а) минимизация этих воздействий за счет конструктивного исполнения;
б) возможность замены элементов оборудования, которые могут подвергаться этому воздействию.
11. В случае необходимости оборудование оснащается устройствами, обеспечивающими минимизацию последствий при внешнем возгорании.
Необходимо предусмотреть дополнительное освещение для безопасной эксплуатации оборудования. Внутренние части и области оборудования, требующие частого осмотра, настройки и технического обслуживания, должны иметь освещение, обеспечивающее безопасность.
12. В оборудовании, для которого существует опасность перегрева, исключаются или сводятся к минимуму факторы, возникающие в результате перегрева оборудования и снижающие его безопасность. В этих целях предусматриваются:
а) устройства для ограничения подачи или отвода тепла, ограничения уровня рабочей среды в целях исключения местного или общего перегрева металла;
б) места отбора проб рабочей среды в целях оценки ее воздействия на образование отложений примесей и (или) коррозионных повреждений;
в) меры по предотвращению повреждений, связанных с отложениями примесей;
г) устройства для безопасного удаления остаточного или излишнего тепла после отключения оборудования;
д) меры по исключению образования взрывопожароопасных смесей, а также распространения пламени (огнепреградители, пламяотсекатели, гидравлические затворы).
13. Оценка прочности оборудования основывается на методах расчета или на результатах экспериментальных испытаний без расчета, применяемых в случаях, если произведение значения максимально допустимого рабочего давления и значения вместимости оборудования составляет менее 0,6 МПа · м или если произведение значения максимально допустимого рабочего давления и значения номинального диаметра составляет менее 300 МПа · мм.
14. Для расчета на прочность оборудования применяются следующие методы расчета, которые могут дополнять друг друга:
а) при помощи формул, приведенных в нормах расчета на прочность оборудования;
б) на основании математического моделирования предельных состояний и прямого определения предельной нагрузки;
в) на основании численного анализа напряженно-деформированного состояния;
г) на основании механики разрушения.
15. При разработке (проектировании) учитываются все возможные нагрузки и факторы и вероятность их одновременного возникновения, все возможные механизмы разрушения (вязкое или хрупкое, ползучесть материалов, усталость материалов, коррозионное растрескивание) в соответствии с назначением оборудования и процессами его эксплуатации.
16. Для обеспечения прочности оборудования необходимы следующие условия:
а) величина расчетного давления должна быть не менее рабочего давления, для которого предназначено оборудование. Величина расчетного давления учитывает статический напор и динамические нагрузки рабочей среды, повышение давления из-за нестабильности рабочих сред и технологических процессов. Для оборудования, состоящего из нескольких камер, работающих с разными величинами давления, за расчетное давление принимается либо каждое давление в отдельности, либо давление, которое требует большей толщины стенки рассчитываемого элемента оборудования;
б) расчетные температуры предусматривают безопасные пределы применения материалов и оборудования;
в) материалы для изготовления оборудования выбираются с учетом диапазона расчетных температур;
г) учитываются все возможные сочетания давления, температуры и других нагрузок, возникающие в процессе эксплуатации, транспортировки, перевозки и испытаний оборудования.
17. При расчете на прочность учитывают следующие характеристики материалов:
а) предел текучести, условные пределы текучести при 0,2 процента и 1 проценте остаточной деформации при нормальной и расчетной температурах;
б) временное сопротивление (предел прочности) на растяжение при нормальной и расчетной температурах;
в) предел длительной прочности или предел ползучести при расчетной температуре и заданном количестве часов;
г) характеристика малоцикловой прочности или усталости при заданном числе циклов и уровне напряжений;
д) модуль продольной упругости (модуль Юнга) при нормальной и расчетной температурах;
е) относительное удлинение и относительное сужение поперечного сечения при разрыве стандартных образцов;
ж) ударная вязкость;
з) вязкость разрушения (коэффициент интенсивности напряжений).
18. Расчеты на прочность производятся с учетом коэффициентов прочности сварных соединений, значения которых зависят от свариваемых материалов, технологии сварки (пайки), формы соединения, метода и объема неразрушающего контроля и процессов эксплуатации оборудования. Элементы оборудования, работающие под внешним давлением или испытывающие сжимающие напряжения от других нагрузок, должны быть проверены на устойчивость формы.
19. При расчете оборудования на прочность учитываются прогнозируемые отклонения рабочих параметров в процессе его эксплуатации, допускаемые неточности изготовления (производства), возможные отклонения механических характеристик применяемых материалов.
20. Пункт утратил силу с 21 ноября 2021 года - решение Совета ЕЭК от 23 апреля 2021 года № 49..
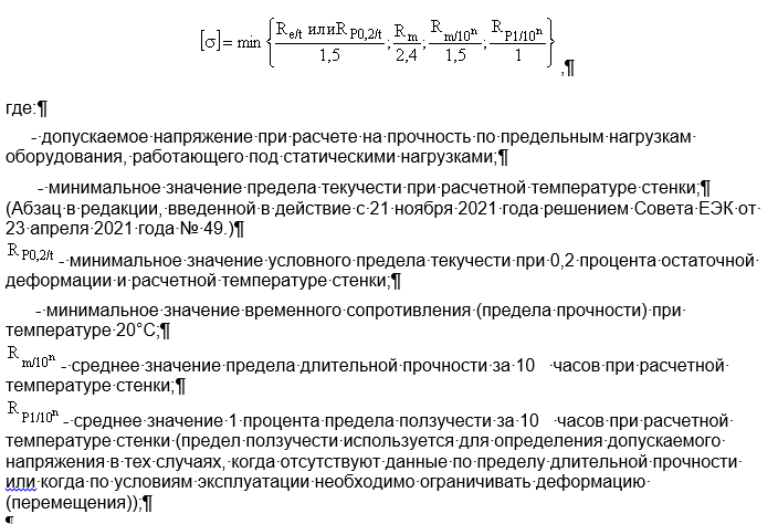
21. Допускаемое напряжение при расчете на прочность по предельным нагрузкам оборудования, работающего под статическими нагрузками, определяется по следующим формулам:
а) для углеродистых и низколегированных, ферритных, аустенитно-ферритных мартенситных сталей и сплавов на железоникелевой основе:
									
84. На водогрейных котлах средства измерения температуры воды устанавливаются на входе воды в котел и на выходе воды из котла.
85. На водогрейных котлах с теплопроизводительностью более 1,163 МВт устанавливаются регистрирующие средства измерения температуры воды на выходе из котла.
86. Для контроля за температурой металла и предупреждения повышения ее сверх допустимых значений при растопках, остановках и маневренных режимах котла предусматриваются средства измерения температуры стенок его элементов. Необходимость установки средств измерения температуры, их количество и размещение определяются разработчиком проекта котла.
87. Сосуды, работающие при изменяющейся температуре стенок, оборудуются средствами измерения температуры для контроля скорости и равномерности прогрева тела сосуда по длине и высоте, а также указателями тепловых перемещений. Необходимость оборудования сосудов средствами измерения температуры и указателями тепловых перемещений, допустимая скорость прогрева и охлаждения сосудов определяются разработчиком проекта сосуда и указываются изготовителем в паспорте оборудования или в руководстве (инструкции) по эксплуатации.
88. Оборудование и его отдельные полости с разными значениями давления оснащаются средствами измерения давления прямого действия.
89. Паровые котлы с производительностью пара более 10 т/ч и водогрейные котлы с теплопроизводительностью более 5,83 МВт должны быть оборудованы регистрирующим средством измерения давления.
90. Средства измерения давления размещаются:
а) на барабане котла;
б) на котле с пароперегревателем на барабане котла и за пароперегревателем до главной запорной арматуры;
в) на штуцере сосуда или на трубопроводе между сосудом и запорной арматурой;
г) на прямоточном котле за пароперегревателем перед главным запорным органом.
91. На водогрейных котлах средства измерения давления размещаются на входе воды в котел и на выходе воды из котла перед запорной арматурой.
92. Класс точности средства измерения давления должен быть не ниже:
а) 2,5 - при рабочем давлении не более 2,5 МПа;
б) 1,5 - при рабочем давлении от 2,5 до 14 Мпа включительно;
в) 1 - при рабочем давлении более 14 МПа.
93. При установке средства измерения давления на высоте более 5 м предусматривается дублирующее средство измерения давления.
94. Конструкцией оборудования предусматривается возможность безопасной продувки, проверки и отключения средства измерения давления.
95. Тип арматуры, ее количество и место установки определяются разработчиком проекта оборудования исходя из обеспечения безопасности и предусмотренных проектом отключений оборудования и его элементов.
96. При групповой подаче питательной воды в котлы напор насоса выбирается с учетом требований технического регламента Таможенного союза "О безопасности оборудования, работающего под избыточным давлением" (ТР ТС 032/2013), а также исходя из условия обеспечения питания котла с наибольшим рабочим давлением или с наибольшей потерей напора в трубопроводе питательной воды.
97. Подача воды питательными устройствами определяется по номинальной производительности пара котлов с учетом расхода воды на непрерывную или периодическую продувку, пароохлаждение, обеспечение функционирования редукционно-охладительных и охладительных устройств, а также с учетом возможности потери воды или пара.
98. Тип, характеристика, количество и схема включения питательных устройств обеспечивают безопасную эксплуатацию котла в процессе эксплуатации, включая аварийные остановки.
99. При разработке (проектировании) трубопроводов необходимо:
а) для трубопроводов номинальным диаметром более 150 мм с температурой рабочей среды 300°С и более в проекте определить необходимое количество указателей перемещений для контроля за тепловым расширением трубопроводов и наблюдения за правильностью работы опорно-подвесной системы;
б) предусмотреть устройства для удаления конденсата в случаях, если внутри труб, транспортирующих парогазообразные рабочие среды, возможно его образование. Эти устройства должны быть расположены в нижних точках трубопроводов;
в) учесть возможность повреждений от нарушений гидравлического режима, а также от эрозионно-коррозионного износа;
г) предусмотреть меры и средства для снижения вибрации и исключения возможности аварийного разрушения и разгерметизации трубопроводов, которые в процессе эксплуатации подвергаются вибрации;
д) предусмотреть устройства, отключающие ответвления трубопроводов в тех случаях, если в этих трубопроводах содержатся рабочие среды группы 1;
е) свести к минимуму опасность случайного выхода рабочей среды. Места отбора рабочей среды должны быть четко обозначены с указанием названия рабочей среды;
ж) разработать техническую документацию на подземные трубопроводы, содержащую сведения, необходимые для их безопасного технического обслуживания, контроля и ремонта (марки стали, диаметр, толщина труб, протяженность трубопровода, расположение опор, компенсаторов, подвесок, арматуры, воздушников и дренажных устройств, сварных соединений с указанием расстояний между ними и от них до колодцев и абонентских вводов, расположение указателей для контроля состояния трубопровода и параметров рабочей среды).
100. Конструкция барокамеры должна обеспечивать возможность осмотра (в том числе внутренней поверхности), очистки, промывки, продувки и ремонта барокамеры.
101. При разработке (проектировании) барокамер учитываются нагрузки, возникающие при монтаже и под воздействием инерционных сил.
102. Длительность пребывания людей в барокамере определяется проектом и указывается в паспорте. В случае длительного пребывания людей в барокамере предусматриваются отсеки с различным функциональным предназначением.
103. Проект оборудования должен предусматривать гермовводы или сальники высокого давления для электрических кабелей, обеспечивающие механическую прочность, аксиальную и радиальную герметичность, газоплотность гермоввода в целом и его токопроводящих элементов, а также электрическую прочность изоляции во всем диапазоне давлений в барокамере.
104. Конструкция барокамеры должна обеспечивать возможность открывания барокамеры изнутри и снаружи. Не допускается применять запоры для закрытия дверей или крышек внутри барокамеры.
105. Для визуального или телевизионного наблюдения за обстановкой внутри барокамеры и для освещения внутреннего пространства проектом оборудования предусматриваются иллюминаторы, оборудованные наружной крышкой, предохраняющей стекло иллюминатора от механических повреждений.
При разработке (проектировании), изготовлении (производстве) иллюминаторов барокамер применяются светопропускающие материалы с запасом прочности не менее запаса прочности корпуса барокамеры и коэффициентом светопропускания не менее 85 процентов.
106. Проектом оборудования предусматриваются системы подачи воздуха и газоснабжения для следующих целей:
а) формирование газовой среды в барокамере;
б) обеспечение работы стационарной дыхательной системы;
в) поддержание и изменение давления в барокамере;
г) поддержание и изменение состава газовой среды в барокамере по кислороду и индифферентным газам;
д) шлюзование.
107. Системами подачи воздуха и газоснабжения обеспечиваются повышение давления в барокамере со скоростью не менее 0,2 МПа/мин для давления от 0,1 до 1,7 МПа включительно (1-17 кгс/см), не менее 0,1 МПа/мин (1 кгс/см · мин) - для давления более 1,7 МПа (17 кгс/см) и поддержание давления с точностью 0,025 МПа (0,25 кгс/см). Снижение давления в барокамере производится со скоростью 0,003-0,9 МПа/ч (0,03-9 кгс/см · ч);
108. Средства газового контроля барокамеры должны обеспечивать точность замеров содержания кислорода, гелия и диоксида углерода, а также возможных вредных веществ.
109. Система и средства противопожарной защиты должны обеспечивать обнаружение начала пожара в барокамере или предпосылок возгорания (дым, бесконтрольное повышение температуры), подачу аварийного сигнала, а также тушение обнаруженного пожара всеми имеющимися в барокамере средствами.
110. Средства автоматического управления должны обеспечивать безопасные условия пребывания людей внутри барокамеры.
111. Каждый отсек и шлюз барокамеры оснащается манометром, который устанавливается снаружи на штуцере, приваренном к корпусу барокамеры, или на щите управления системами барокамеры.
112. Силовые сети барокамеры должны иметь резервные источники электроэнергии, обеспечивающие бесперебойную работу элементов систем подачи воздуха и газоснабжения, систем и средств противопожарной защиты.
113. Вся коммутационно-защитная и пускорегулирующая аппаратура силового электрооборудования устанавливается вне барокамер. Силовые кабели в барокамере должны иметь негорючую изоляцию. Проект барокамеры должен предусматривать наличие системы защиты от статического электричества, возможность заземления внутренних съемных металлических изделий, оборудования и корпуса барокамеры.
114. Проектом оборудования определяется необходимость установки освещения. Светильники, устанавливаемые внутри барокамеры, должны быть герметичными, рассчитанными на рабочее давление среды.
115. Проектом оборудования предусматривается возможность применения средств связи с людьми, находящимися внутри барокамеры.
116. Трубопроводы, паровые и водяные обогреватели, устанавливаемые внутри барокамеры, а также трубопроводы подачи сжатого воздуха и газовых смесей, устанавливаемые снаружи барокамеры, проектируются из бесшовных медных труб или труб из нержавеющей стали.
117. Для внутреннего оборудования барокамеры применяются негорючие (огнезащищенные) материалы, гарантированные от выделения вредных веществ в газовой среде барокамеры.
Приложение № 3
 к техническому регламенту
 Таможенного союза "О безопасности
 оборудования, работающего под
 избыточным давлением"
 (ТР ТС 032/2013)
     
 
 Требования к отличительной окраске и идентификационной информации
									(с изменениями на 23 апреля 2021 года)
I. Баллоны
| 
													 Наименование газа  | 
												
													 Окраска баллонов  | 
												
													 Текст надписи  | 
												
													 Цвет надписи  | 
												
													 Цвет полосы  | 
											
| 
													 1  | 
												
													 2  | 
												
													 3  | 
												
													 4  | 
												
													 5  | 
											
| 
													 Азот  | 
												
													 черная  | 
												
													 азот  | 
												
													 желтый  | 
												
													 коричневый  | 
											
| 
													 Аммиак  | 
												
													 желтая  | 
												
													 аммиак  | 
												
													 черный  | 
												
													 -  | 
											
| 
													 Аргон сырой  | 
												
													 черная  | 
												
													 аргон сырой  | 
												
													 белый  | 
												
													 белый  | 
											
| 
													 Аргон технический  | 
												
													 черная  | 
												
													 аргон технический  | 
												
													 синий  | 
												
													 синий  | 
											
| 
													 Аргон чистый  | 
												
													 серая  | 
												
													 аргон чистый  | 
												
													 зеленый  | 
												
													 зеленый  | 
											
| 
													 Ацетилен  | 
												
													 белая  | 
												
													 ацетилен  | 
												
													 красный  | 
												
													 -  | 
											
| 
													 Бутилен  | 
												
													 красная  | 
												
													 бутилен  | 
												
													 желтый  | 
												
													 черный  | 
											
| 
													 Нефтегаз  | 
												
													 серая  | 
												
													 нефтегаз  | 
												
													 красный  | 
												
													 -  | 
											
| 
													 Бутан  | 
												
													 красная  | 
												
													 бутан  | 
												
													 белый  | 
												
													 -  | 
											
| 
													 Водород  | 
												
													 темно-зеленая  | 
												
													 водород  | 
												
													 красный  | 
												
													 -  | 
											
| 
													 Воздух  | 
												
													 черная  | 
												
													 сжатый воздух  | 
												
													 белый  | 
												
													 -  | 
											
| 
													 Гелий  | 
												
													 коричневая  | 
												
													 гелий  | 
												
													 белый  | 
												
													 -  | 
											
| 
													 Закись азота  | 
												
													 серая  | 
												
													 закись азота  | 
												
													 черный  | 
												
													 -  | 
											
| 
													 Кислород  | 
												
													 голубая  | 
												
													 кислород  | 
												
													 черный  | 
												
													 -  | 
											
| 
													 Кислород медицинский  | 
												
													 голубая  | 
												
													 кислород медицинский  | 
												
													 черный  | 
												
													 -  | 
											
| 
													 Сероводород  | 
												
													 белая  | 
												
													 сероводород  | 
												
													 красный  | 
												
													 красный  | 
											
| 
													 Сернистый ангидрид  | 
												
													 черная  | 
												
													 сернистый ангидрид  | 
												
													 белый  | 
												
													 желтый  | 
											
| 
													 Двуокись углерода  | 
												
													 черная  | 
												
													 двуокись углерода  | 
												
													 желтый  | 
												
													 -  | 
											
| 
													 (Позиция в редакции, введенной в действие с 21 ноября 2021 года решением Совета ЕЭК от 23 апреля 2021 года № 49.)  | 
											||||
| 
													 Фосген  | 
												
													 защитная  | 
												
													 -  | 
												
													 -  | 
												
													 красный  | 
											
| 
													 Фреон-11  | 
												
													 алюминиевая  | 
												
													 фреон-11  | 
												
													 черный  | 
												
													 синий  | 
											
| 
													 Фреон-12  | 
												
													 алюминиевая  | 
												
													 фреон-12  | 
												
													 черный  | 
												
													 -  | 
											
| 
													 Фреон-13  | 
												
													 алюминиевая  | 
												
													 фреон-13  | 
												
													 черный  | 
												
													 2 красные  | 
											
| 
													 Фреон-22  | 
												
													 алюминиевая  | 
												
													 фреон-22  | 
												
													 черный  | 
												
													 2 желтые  | 
											
| 
													 Хлор  | 
												
													 защитная  | 
												
													 -  | 
												
													 -  | 
												
													 зеленый  | 
											
| 
													 Циклопропан  | 
												
													 оранжевая  | 
												
													 циклопропан  | 
												
													 черный  | 
												
													 -  | 
											
| 
													 Этилен  | 
												
													 фиолетовая  | 
												
													 этилен  | 
												
													 красный  | 
												
													 -  | 
											
| 
													 Все другие горючие газы  | 
												
													 красная  | 
												
													 наименование газа  | 
												
													 белый  | 
												
													 -  | 
											
| 
													 Все другие негорючие газы  | 
												
													 черная  | 
												
													 наименование газа  | 
												
													 желтый  | 
												
													 -  | 
											
Примечания: 1. Надпись наносится по окружности баллона на длину не менее 1/3 окружности, а полоса - по всей окружности. При этом высота букв на баллонах вместимостью более 12 л должна быть 60 мм, а ширина полосы - 25 мм. На баллонах вместимостью до 12 л размеры букв и полос должны определяться в зависимости от величины боковой поверхности баллонов.
2. Допускается окраска в серый или желтый цвет малолитражных баллонов (до 12 л) для дыхательных аппаратов и самоспасателей со сжатым воздухом.
II. Автоцистерны для транспортировки сжиженных углеводородных газов
Наружная поверхность автоцистерн для транспортировки сжиженных углеводородных газов окрашивается в светло-серый цвет. На обе боковые стороны сосуда наносится отличительная полоса красного цвета шириной не менее 200 мм с надписью черного цвета над ней "Пропан - огнеопасно". На заднее днище сосуда наносится надпись черного цвета "огнеопасно".

      